采礦業現場7S管理推行-7S實施基準
日期:2019-04-18 / 人氣: / 來源:www.ycwbcfsl.cn / 熱門標簽: 礦業7s管理 7s管理
歡迎您訪問博革咨詢官網!博革咨詢是中國首家整合精益生產/六西格瑪/流程再造的咨詢公司,專注于提供 精益生產、6S現場管理、TPM設備管理、精益工廠布局、專業目視化、精益供應鏈、精益研發、六西格瑪管理等綜合性問題解決方案并負責落地實施。
全國咨詢熱線:021-62373515、157-2153-3189
我們承諾:見效快、易復制,目標必對賭!
7S管理實施
整理(1S)
將現場的各種物品區的必需物品與非必需品區分開,然后把非必須品從工作現場徹底移走處理。

必需品清單

整理基準
整頓(2S)

整頓基準
清掃(3S)
清除現場的臟污,并防止污染的發生。明確清掃責任區;已建立清掃基準,作為規范;并嚴格例行掃除,清理臟污。

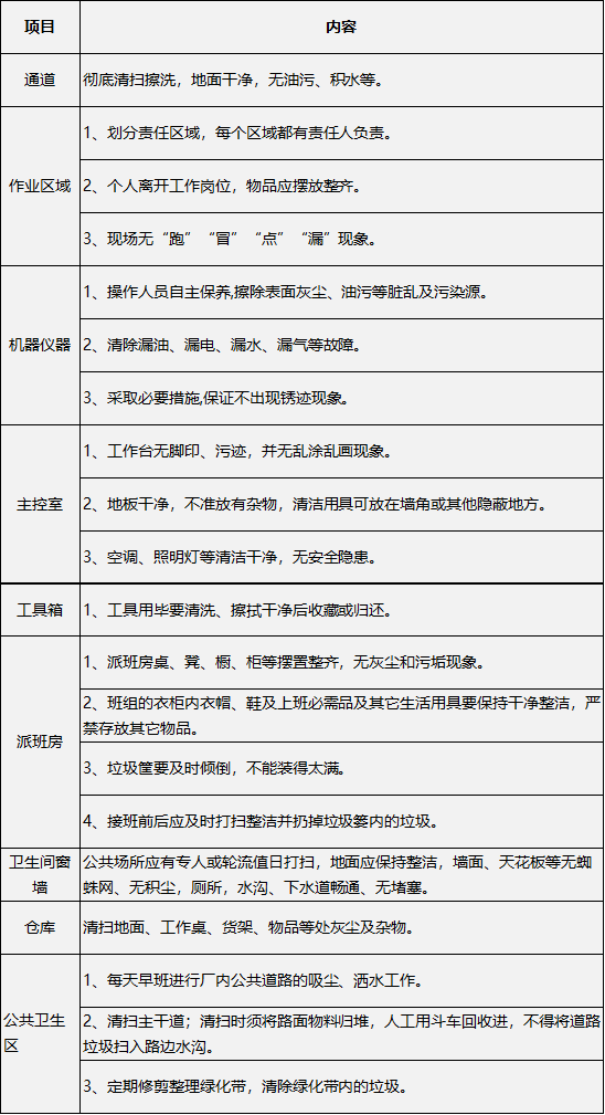
清掃基準
清潔(4S)
將前3S實施的做法制度化、規范化、并貫徹執行及維持成果。通過制度化來保持成果。已制定目視管理的基準及制定稽核及獎懲制度,確保前3S的持續執行。

清潔基準
素養(5S)
持續推動前4S至習慣化,已制定共同遵守的有關規則、規定、不定期推動各種精神提升活動。

素養基準
節約(6S)
對時間、空間、能源等方面之合理利用,以使它們發揮最大的效能,從而創造一個高效率、物盡其用的工作場所,要開源節流。
能用的東西盡可能利用;以自己就是主人的心態對待企業的資源;切勿隨意丟棄,丟棄前要思考其剩余的使用價值。節約是對整理工作的補充和指導,在企業中秉持勤儉節約的原則。
安全(7S)
建立健全各項安全管理制度;對操作人員的操作技能進行訓練;勿以善小而不為,勿以惡小而為之,全員參與,排除隱患,重視預防 ,目的是保障員工的人身安全,保證生產的連續安全正常的進行,同時減少因安全事故而帶來的經濟損失。
作者:博革咨詢










